发布日期:2023-12-09浏览次数:1910
依据我院业务需要,现对下列项目进行院内采购,欢迎符合资格条件的单位积极参与响应。
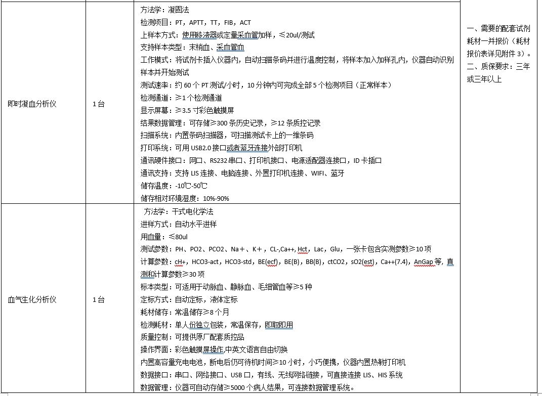
一、采购项目内容:


二、采购编号:CDXZYY-QXK20231209-001
三、预算金额:陆万元整。小写:60000元
四、需提交的相关材料
1、响应函(见附件1)
2、响应公司的营业执照、经营许可证等;
3、响应产品的生产厂家:营业执照、生产许可证、产品注册证、产品授权书、产品的参数、配置情况、售后服务保障材料;属于医用耗材提供医保编码。
4、法人代表授权委托书及被委托人身份证复印件;
5、该产品用户名单;
6、该产品同地区近期(两年内)销售合同2份以上。
7、需要配套试剂耗材需符合医保要求,提供医保编码及网采平台采购编码等相关信息,并提供报价单。
五、响应文本要求一正本、三副本,密封后于2023年12月14日12点前邮寄或送达承德县中医院器械科。
六、报名截止时间:2023年12月13日17点
七、报名方式:电子邮箱方式报名(电话通知),报名时需认真填写报名表(见附件2)签字盖章或发送扫描件,并提供响应公司资质及产品的资质证明材料、产品的参数等电子版本发送至邮箱:cdxzyyqxk@126.com,并注明公司名称、联系人员姓名、电话。
八、采购时间:2023年12月15日。
九、采购地点:承德县中医院7楼小会议室
十、采购人联系方式:吕老师/李老师 0314-3266681
十一、成交结果:承德县中医院官网发布。
后附附件: